网站通行证
天津考研网 资讯中心-网尽考研信息 考研专卖店-考研资料书籍一站购齐 考研辅导班 BBS社区-便易的交流平台 专业课教材 院校导航-权威院校招生信息 下载中心-海量考研复习资料 客服中心-解决所有问题 考研热线4000220908
 
  您现在的位置: 天津考研网 >> 院校 >> 天津 >> 天津工业大学 >> 招考分数 >> 正文
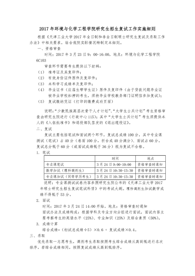
    [图文]天津工业大学环境与化学工程学院2017年考研复试安排
天津工业大学环境与化学工程学院2017年考研复试安排
责任编辑:上善若水29  作者:上善若水…  来源:网络   更新时间:2017-3-25 16:12:32

 

复制本文地址给好友 -
  • 上一条信息:

  • 下一条信息:
  • 发表评论】【加入收藏】【告诉好友】【打印此文】【关闭窗口】 
    信息搜索
    天津考研网版权、投稿与免责申明:
    1)凡本网署名文字、图片和音视频稿件,版权均属天津考研网所有。任何媒体、网站或个人未经本网协议授权不得转载、链接、转贴或以其他方式复制发表。已经本网协议授权的媒体、网站,在下载使用时必须注明稿件来源:天津考研网,违者本网将依法追究责任。
    2)本网注明"文章来源:xxx(非本站)"的文章均为转载稿,本网转载出于传递更多信息之目的。此类稿件并不代表本网观点,本网不承担此类稿件侵权行为的直接责任及连带责任。
    3. 如因作品内容、版权等需要同本网联系的,请在作品在本网发表之日起30日内联系,否则视为放弃相关权利。

        天津工业大学考研招生简章·专业目录
    普通信息 天津工业大学832英语专业基础考研大纲2018年VS201
    普通信息 关于天津工业大学《环境科学与工程学院推荐优秀应
    普通信息 天津工业大学软件工程考研大纲2018年(考试科目)
    普通信息 天津工业大学控制科学与工程学院关于推荐优秀应届
    普通信息 天津工业大学816西方经济学考研大纲2018年VS2017年
    普通信息 天津工业大学2021年考研招生简章变化信息
    普通信息 天津工业大学852机电一体化与机械控制工程基础考研
    普通信息 天津工业大学2015年全日制硕士研究生招生专业目录
    普通信息 天津工业大学2021年考研报考点(代码1234)网上确
    普通信息 天津工业大学硕士研究生入学考试人像写生考试大纲
        天津工业大学考研院系·专业导师信息
    普通信息 天津工业大学801纺织材料学考研真题内部资料
    普通信息 天津工业大学431金融学综合2017年考研大纲深度分析
    普通信息 天津工业大学813电子技术基础2017年考研大纲深度分
    普通信息 天津工业大学828管理科学基础2017年考研大纲深度分
    普通信息 天津工业大学612民商法2017年考研大纲深度分析(2
    普通信息 天津工业大学研究生招生考试大纲2016V2015变化汇总
    普通信息 天津工业大学2014年硕士研究生录取通知书等寄送地
    普通信息 天津工业大学853机械制造技术基础与CAD/CAM2017年
    普通信息 天津工业大学851工业设计史2017年考研大纲深度分析
    普通信息 天津工业大学837工程光学2017年考研大纲深度分析(
        天津工业大学考研招考·信息
    普通信息 天津工业大学电子与信息工程学院2018年全日制和非
    普通信息 2019年天津工业大学电子与信息工程学院考研复试及
    普通信息 2019年天津工业大学工商管理硕士、工程管理硕士、
    普通信息 2019年天津工业大学纺织科学与工程学院考研复试及
    普通信息 2019年天津工业大学电气工程与自动化学院考研复试
    普通信息 2019年天津工业大学高分子化学考研复试提纲公示
    普通信息 天津工业大学2018全日制和非全日制硕士研究生复试
    普通信息 2019年天津工业大学数据库原理考研复试科目考试大
    普通信息 2019年天津工业大学物理化学考研复试大纲公示
    普通信息 天津工业大学2020年法学院/知识产权学院考研调剂方
        天津工业大学考研资料
  • 此栏目下没有信息
  •     相关信息
    没有相关信息
      热门考研服务
    | 关于我们 | 网站导航 | 招聘信息 | 广告业务 | 隐私条款 | 客服中心 | 联系我们设为首页 顶部 有问题,找研哥 ! 研哥微信:xdfxk2014
    版权所有 Copyright©2003-2025 天津格瑞斯教育科技有限公司 All Rights Reserved 旗下网站:[天津考研网]52kaoyan.com
    公司地址:天津市和平区卫津路佳怡国际D座底商(天津大学东门斜对过) -办公室地图-行车路线 工商网银在线支付平台,安全快捷!支付宝特约商家,信任标志!考研一站式服务,考研无忧!
    法律顾问:王自强律师 信息产业部备案:津ICP备07001356号-3