网站通行证
天津考研网 资讯中心-网尽考研信息 考研专卖店-考研资料书籍一站购齐 考研辅导班 BBS社区-便易的交流平台 专业课教材 院校导航-权威院校招生信息 下载中心-海量考研复习资料 客服中心-解决所有问题 考研热线4000220908
 
  您现在的位置: 天津考研网 >> 院校 >> 天津 >> 天津科技大学 >> 招考分数 >> 正文
    [组图]2019年天津科技大学电子信息与自动化学院考研复试细则公示
2019年天津科技大学电子信息与自动化学院考研复试细则公示
责任编辑:教研助理  作者:上善若水…  来源:网络   更新时间:2019-3-27 10:33:26

 2019年天津科技大学电子信息与自动化学院考研复试细则公示

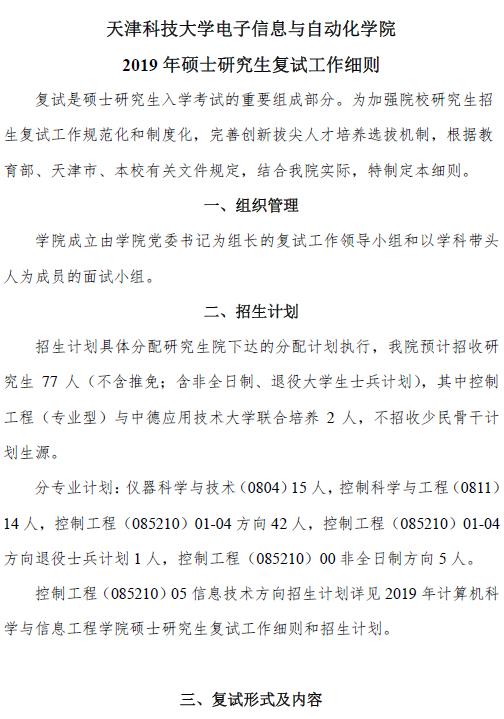
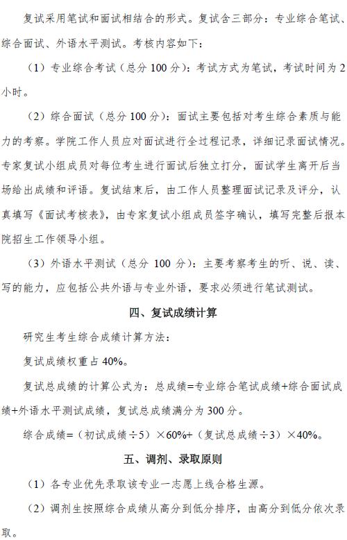
2019年天津科技大学电子信息与自动化学院考研复试细则公示为大家整理发布。天津科技大学1V1考研复试指导、调剂指导请联系倩倩学姐QQ:2852358027  研哥微信:xdfxk2014  天津考研网QQ:394999530
 

复制本文地址给好友 -
  • 上一条信息:

  • 下一条信息:
  • 发表评论】【加入收藏】【告诉好友】【打印此文】【关闭窗口】 
    信息搜索
    天津考研网版权、投稿与免责申明:
    1)凡本网署名文字、图片和音视频稿件,版权均属天津考研网所有。任何媒体、网站或个人未经本网协议授权不得转载、链接、转贴或以其他方式复制发表。已经本网协议授权的媒体、网站,在下载使用时必须注明稿件来源:天津考研网,违者本网将依法追究责任。
    2)本网注明"文章来源:xxx(非本站)"的文章均为转载稿,本网转载出于传递更多信息之目的。此类稿件并不代表本网观点,本网不承担此类稿件侵权行为的直接责任及连带责任。
    3. 如因作品内容、版权等需要同本网联系的,请在作品在本网发表之日起30日内联系,否则视为放弃相关权利。

        天津科技大学考研招生简章·专业目录
    普通信息 天津科技大学2022年考研招生简章/硕士研究生报考须
    普通信息 天津科技大学2021年考研招生简章
    普通信息 天津科技大学2020年硕士研究生招生考研简章
    普通信息 2016年天津科技大学硕士研究生招生简章
    普通信息 天津科技大学2023年考研招生简章/硕士研究生报考须
    普通信息 天津科技大学药学考研专业目录2018年与2017年对比
    普通信息 天津科技大学2018年考研招生专业目录
    普通信息 2016年天津科技大学硕士研究生复试有关事项的通知
    普通信息 2022年全国硕士研究生招生考试天津科技大学报考点
    普通信息 天津科技大学2022年考研初试成绩查询办法
        天津科技大学考研院系·专业导师信息
    普通信息 天津工业大学计算机科学与软件学院2018年全日制和
    普通信息 天津科技大学823印刷色彩学2017年考研大纲深度分析
    普通信息 天津工业大学环化学院2018年硕士招生分专业计划
    普通信息 天津科技大学各考试科目2017年考研大纲深度分析(
    普通信息 2016年天津科技大学植物纤维化学考研大纲
    普通信息 天津科技大学820微型计算机原理及应用2017年考研大
    普通信息 2016年天津科技大学产品设计考研大纲
    普通信息 天津科技大学715 药物分析学专业基础综合2017年考
    普通信息 天津科技大学842自命题计算机学科专业基础综合201
    普通信息 2014年天津科技大学硕士研究生最新调剂信息
        天津科技大学考研招考·信息
    普通信息 2019年天津科技大学计算机学院考研调剂公示
    普通信息 天津科技大学人工智能学院2020年考研复试方法
    普通信息 2019年天津科技大学海洋与环境学院考研复试办法公
    普通信息 天津科技大学造纸学院2018年硕士研究生复试工作细
    普通信息 2019年天津科技大学造纸学院考研复试办法公示
    普通信息 2020年天津科技大学经管学院考研复试方法(一志愿
    普通信息 2019年天津科技大学机械工程学院考研复试办法公示
    普通信息 2019年天津科技大学电信学院考研相关文件下载公示
    普通信息 天津科技大学2018年考研初试成绩查询通知
    普通信息 2019年天津科技大学食品工程与生物技术学院考研复
        天津科技大学考研资料
  • 此栏目下没有信息
  •     相关信息
    2019年天津科技大学电子信息与自动化学院调剂系统
    2019年天津科技大学电子信息与自动化学院考研复试
    2019年天津科技大学电子信息与自动化学院考研复试
    2019年天津科技大学电子信息与自动化学院考研复试
    2019年天津科技大学电子信息与自动化学院考研复试
      热门考研服务
    | 关于我们 | 网站导航 | 招聘信息 | 广告业务 | 隐私条款 | 客服中心 | 联系我们设为首页 顶部 有问题,找研哥 ! 研哥微信:xdfxk2014
    版权所有 Copyright©2003-2025 天津格瑞斯教育科技有限公司 All Rights Reserved 旗下网站:[天津考研网]52kaoyan.com
    公司地址:天津市和平区卫津路佳怡国际D座底商(天津大学东门斜对过) -办公室地图-行车路线 工商网银在线支付平台,安全快捷!支付宝特约商家,信任标志!考研一站式服务,考研无忧!
    法律顾问:王自强律师 信息产业部备案:津ICP备07001356号-3