网站通行证
天津考研网 资讯中心-网尽考研信息 考研专卖店-考研资料书籍一站购齐 考研辅导班 BBS社区-便易的交流平台 专业课教材 院校导航-权威院校招生信息 下载中心-海量考研复习资料 客服中心-解决所有问题 考研热线4000220908
 
  您现在的位置: 天津考研网 >> 院校 >> 天津 >> 天津师范大学 >> 专业目录 >> 正文
    [组图]天津师范大学2020年硕士研究生招生专业目录
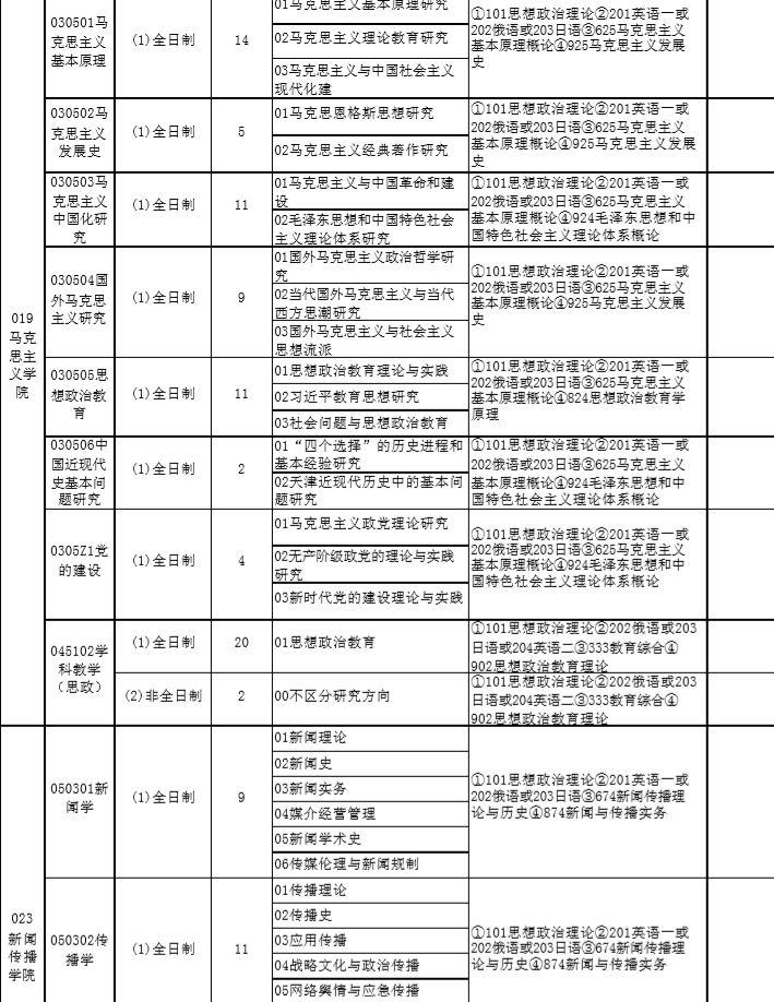
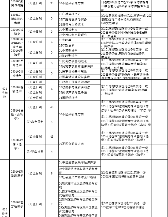
天津师范大学2020年硕士研究生招生专业目录
责任编辑:上善若水29  作者:上善若水…  来源:网络   更新时间:2019-9-16 20:23:24

天津师范大学2020年硕士研究生招生专业目录

 

 

 

 

 

 

 

 

 

 

 

 

复制本文地址给好友 -
  • 上一条信息:

  • 下一条信息:
  • 发表评论】【加入收藏】【告诉好友】【打印此文】【关闭窗口】 
    信息搜索
    天津考研网版权、投稿与免责申明:
    1)凡本网署名文字、图片和音视频稿件,版权均属天津考研网所有。任何媒体、网站或个人未经本网协议授权不得转载、链接、转贴或以其他方式复制发表。已经本网协议授权的媒体、网站,在下载使用时必须注明稿件来源:天津考研网,违者本网将依法追究责任。
    2)本网注明"文章来源:xxx(非本站)"的文章均为转载稿,本网转载出于传递更多信息之目的。此类稿件并不代表本网观点,本网不承担此类稿件侵权行为的直接责任及连带责任。
    3. 如因作品内容、版权等需要同本网联系的,请在作品在本网发表之日起30日内联系,否则视为放弃相关权利。

        天津师范大学考研招生简章·专业目录
    普通信息 天津师范大学与韩国世翰大学合作举办硕士学位教育
    普通信息 天津师范大学教育科学学院2017年考研参考书目信息
    普通信息 天津师范大学2015年研究生新生缴费须知
    普通信息 天津师范大学政治与行政学院2017年考研参考书目信
    普通信息 天津师范大学城市与环境科学学院2017年考研参考书
    普通信息 天津师范大学教师教育学院2017年考研参考书目信息
    普通信息 天津师范大学考研专业目录2018年与2017年对比一览
    普通信息 2020年全国硕士研究生招生考试天津师范大学报名点
    普通信息 2022年全国硕士研究生招生考试天津师范大学报名点
    普通信息 天津师范大学世界史考研参考书2018VS2017对比一览
        天津师范大学考研院系·专业导师信息
    普通信息 天津师范大学行政管理考研情况分析真题获取及辅导
    普通信息 天津师范大学635汉语(古代汉语、现代汉语)考研真
    普通信息 天津师范大学844汉语基础理论考研真题资料
    普通信息 天津师范大学马克思主义中国化研究专业考研真题资
    普通信息 天津师范大学829高等代数考研真题及辅导
    普通信息 天津师范大学应用心理专业考研参考书信息
    普通信息 天津师范大学行政管理专业考研真题及参考书
    普通信息 天津师范大学教育管理专业硕士考研参考书信息
    普通信息 天津师范大学学前教育专业硕士考研参考书信息
    普通信息 天津师范大学333教育综合考研真题资料
        天津师范大学考研招考·信息
    普通信息 2019年天津师范大学地理与环境科学学院考研招生录
    普通信息 天津师范大学初等教育学院2018年硕士研究生复试录
    普通信息 天津师范大学2020级硕士新生录取通知书发放方法
    普通信息 天津师范大学法学院2020年考研复试方法(第二阶段
    普通信息 天津师范大学体育科学学院2018年硕士研究生录取工
    普通信息 2019年天津师范大学物理与材料科学学院考研复试工
    普通信息 天津师范大学电子与通信工程学院2020考研调剂方法
    普通信息 天津师范大学教师教育学院2018年研究生招生复试细
    普通信息 天津师范大学2014年招收“少数民族骨干博士研究生
    普通信息 天津师范大学教育学部 2020年考研复试方法(时间安
        天津师范大学考研资料
    普通信息 天津师范大学政治与行政学院2020年与2019年考研参
    普通信息 635汉语(古代汉语、现代汉语)-现代汉语讲义笔记-
    普通信息 天津师范大学文博综合(自命题)2022年考研初试参
    普通信息 天津师范大学普通生物学2022年考研初试参考书目变
    普通信息 天津师范大学英语语言文学英美文化方向考研参考书
    普通信息 天津师范大学学科教学(地理)专业地理教学设计20
    普通信息 638中国现代文学评论写作-中国现代文学史试题库-天
    普通信息 天津师范大学638中国现代文学评论写作考研真题解析
    普通信息 天津师范大学人文地理学2022年考研初试参考书目变
    普通信息 天津师范大学体育人文社会学2022年考研初试参考书
        相关信息
    没有相关信息
      热门考研服务
    | 关于我们 | 网站导航 | 招聘信息 | 广告业务 | 隐私条款 | 客服中心 | 联系我们设为首页 顶部 有问题,找研哥 ! 研哥微信:xdfxk2014
    版权所有 Copyright©2003-2025 天津格瑞斯教育科技有限公司 All Rights Reserved 旗下网站:[天津考研网]52kaoyan.com
    公司地址:天津市和平区卫津路佳怡国际D座底商(天津大学东门斜对过) -办公室地图-行车路线 工商网银在线支付平台,安全快捷!支付宝特约商家,信任标志!考研一站式服务,考研无忧!
    法律顾问:王自强律师 信息产业部备案:津ICP备07001356号-3