网站通行证
天津考研网 资讯中心-网尽考研信息 考研专卖店-考研资料书籍一站购齐 考研辅导班 BBS社区-便易的交流平台 专业课教材 院校导航-权威院校招生信息 下载中心-海量考研复习资料 客服中心-解决所有问题 考研热线4000220908
 
  您现在的位置: 天津考研网 >> 院校 >> 天津 >> 南开大学 >> 招考分数 >> 正文
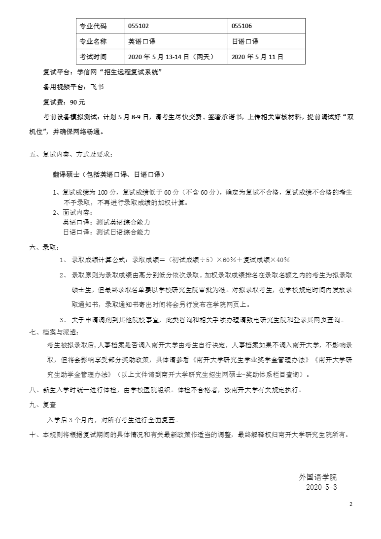
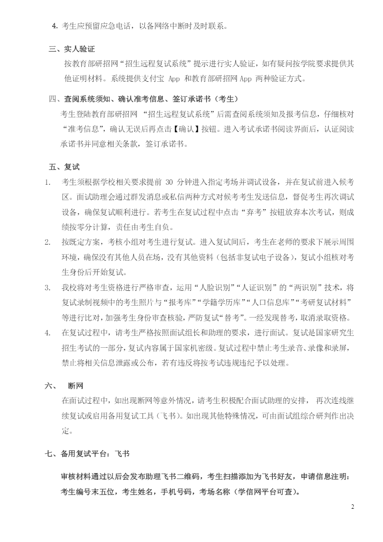
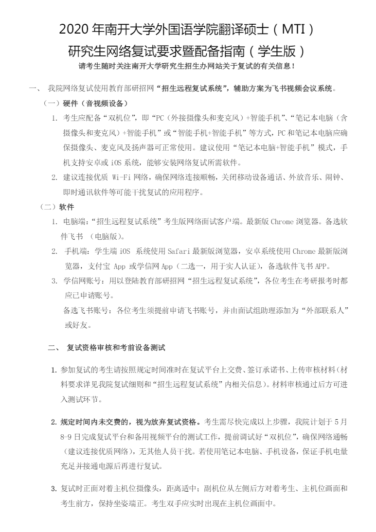
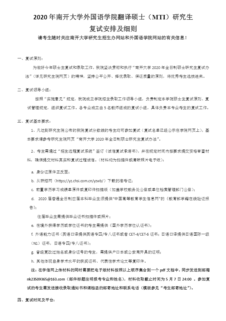
    [组图]南开大学外国语学院翻译硕士2020考研复试办法
南开大学外国语学院翻译硕士2020考研复试办法
责任编辑:教研助理1  作者:教研助理…  来源:网络   更新时间:2020-4-30 16:55:33















复制本文地址给好友 -
  • 上一条信息:

  • 下一条信息:
  • 发表评论】【加入收藏】【告诉好友】【打印此文】【关闭窗口】 
    信息搜索
    天津考研网版权、投稿与免责申明:
    1)凡本网署名文字、图片和音视频稿件,版权均属天津考研网所有。任何媒体、网站或个人未经本网协议授权不得转载、链接、转贴或以其他方式复制发表。已经本网协议授权的媒体、网站,在下载使用时必须注明稿件来源:天津考研网,违者本网将依法追究责任。
    2)本网注明"文章来源:xxx(非本站)"的文章均为转载稿,本网转载出于传递更多信息之目的。此类稿件并不代表本网观点,本网不承担此类稿件侵权行为的直接责任及连带责任。
    3. 如因作品内容、版权等需要同本网联系的,请在作品在本网发表之日起30日内联系,否则视为放弃相关权利。

        南开大学考研招生简章·专业目录
        南开大学考研院系·专业导师信息
    普通信息 南开大学环境工程专业考研参考书
    普通信息 南开大学数学分析考研真题资料
    普通信息 南开大学材料科学与工程学院硕士生导师万相见教授
    普通信息 南开大学生物化学和分子生物学考研真题资料参考书
    普通信息 南开大学哲学院考研保研专场经验分享会
    普通信息 南开大学材料科学与工程学院硕士生导师王丹红教授
    普通信息 南开大学化学学院两位教授入选“长江学者奖励计划
    普通信息 南开大学材料科学与工程学院硕士生导师杨化滨教授
    普通信息 2021年南开大学金融学专业考研内部资料真题及题库
    普通信息 南开大学材料科学与工程学院硕士生导师关乃佳教授
        南开大学考研招考·信息
        南开大学考研资料
    普通信息 大学物理02—06年考研试题
    普通信息 802量子力学本科笔记-南开大学
    普通信息 南开大学有机化学考研分数线报录比及导师信息
    普通信息 813运筹学07年考研试题-南开大学
    普通信息 光物理学(包括物理光学、几何光学、光辐射等内容
    普通信息 854文学批评与文艺写作-2010年考研试题-南开大学
    普通信息 量子力学导论02—06年考研试题
    普通信息 2014年南开大学新闻学专业考研红宝书(722新闻传播
    普通信息 南开大学微生物学考研大纲参考书信息
    普通信息 南开大学中国现当代文学考研参考书及真题推荐
        相关信息
    南开大学经济与社会发展研究院2025年考研复试名单
    南开大学经济与社会发展研究院2025年考研复试的初
    南开大学经济与社会发展研究院2025年考研各专业招
    南开大学旅游与服务学院2025年考研复试分数线
    南开大学旅游与服务学院2025年硕士研究生招生复试
    南开大学旅游与服务学院2025年考研各专业招生人数
    南开大学旅游与服务学院旅游管理硕士2025年考研复
    南开大学商学院2025年考研复试考生名单【专业学位
    南开大学商学院2025年考研复试办法【专业学位(含
    南开大学商学院2025年考研各专业招生人数【专业学
      热门考研服务
    | 关于我们 | 网站导航 | 招聘信息 | 广告业务 | 隐私条款 | 客服中心 | 联系我们设为首页 顶部 有问题,找研哥 ! 研哥微信:xdfxk2014
    版权所有 Copyright©2003-2025 天津格瑞斯教育科技有限公司 All Rights Reserved 旗下网站:[天津考研网]52kaoyan.com
    公司地址:天津市和平区卫津路佳怡国际D座底商(天津大学东门斜对过) -办公室地图-行车路线 工商网银在线支付平台,安全快捷!支付宝特约商家,信任标志!考研一站式服务,考研无忧!
    法律顾问:王自强律师 信息产业部备案:津ICP备07001356号-3