网站通行证
天津考研网 资讯中心-网尽考研信息 考研专卖店-考研资料书籍一站购齐 考研辅导班 BBS社区-便易的交流平台 专业课教材 院校导航-权威院校招生信息 下载中心-海量考研复习资料 客服中心-解决所有问题 考研热线4000220908
 
  您现在的位置: 天津考研网 >> 院校 >> 天津 >> 天津大学 >> 复试信息 >> 正文
    [图文]天津大学管理与经济学部高级管理人员工商管理硕士(EMBA)2021年考研复试办法
天津大学管理与经济学部高级管理人员工商管理硕士(EMBA)2021年考研复试办法
责任编辑:billlee  作者:佚名  来源:本站原创   更新时间:2021-3-20 18:14:07

天津大学管理与经济学部高级管理人员工商管理硕士(EMBA)2021年考研复试办法

按照天津大学的有关规定,管理与经济学部研究生招生工作领导小组负责天津大学2021年高级管理人员工商管理硕士(EMBA)非全日制考生复试办法的制定与实施。本办法经天津大学管理与经济学部研究生招生工作领导小组通过并报经天津大学研究生院备案后实施。
一、复试原则
1. 坚持复试的科学性。采用综合性、多元化的考察方式和方法,积极探索高层次专业人才选拔规律,使拔尖创新人才能够脱颖而出。
2. 全面考查,有所侧重。在德智体能等各方面全面衡量的基础上,注重对专业能力和综合素质的考核,注重对思想政治素质和身心健康状况的考核。
3. 综合评价,成绩量化。专业能力和综合素质考核都要有量化结果。
4.坚持公开、公正、公平原则。复试过程做到政策透明、程序公正、操作公开、监督机制健全。
5. 以人为本、服务考生。提高服务意识,维护考生的合法权益。
二、复试条件
1. 报考天津大学2021年高级管理人员工商管理硕士(EMBA)非全日制专业已通过提前面试的考生,初试笔试成绩达到本专业国家A线,须按照复试办法要求完成时事政治考核环节。
2. 报考天津大学2021年高级管理人员工商管理硕士(EMBA)专业未参加或未通过提前面试的考生,笔试成绩达到:总分170分、英语二单科成绩42分、管理类联考综合能力单科成绩84分,具有进入复试资格。
3. 进入复试的考生名单详见天津大学EMBA项目网站(emba.tju.edu.cn)“新闻资讯-最新通告”栏目公示。
三、资格审查
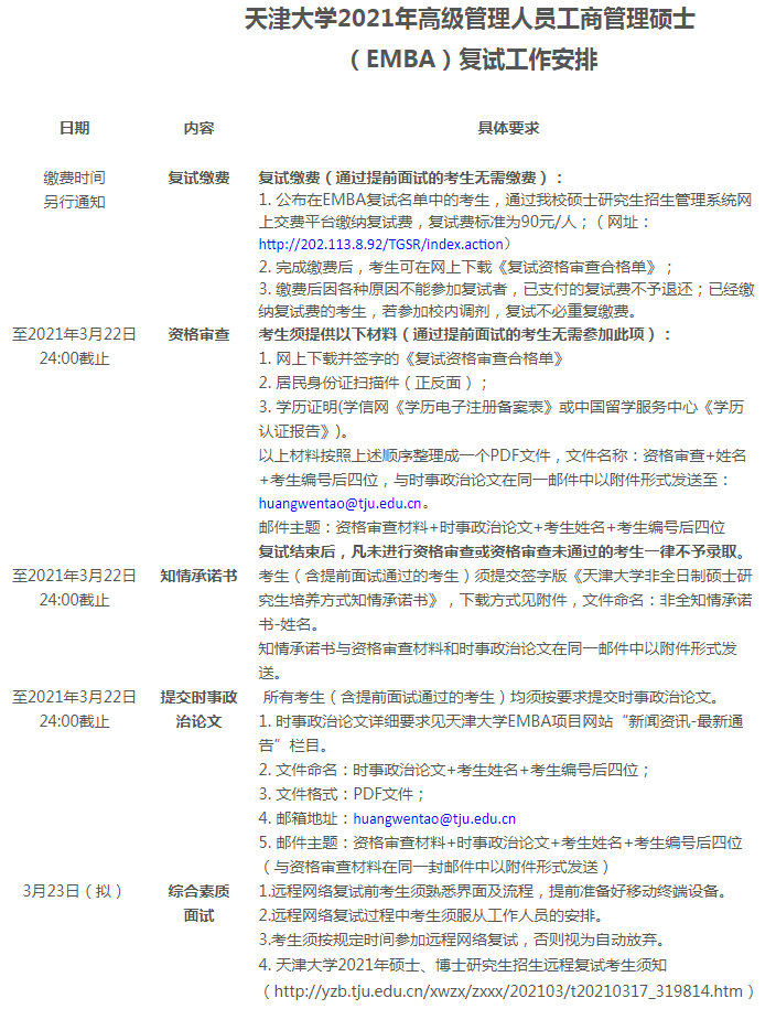
复试名单中公示的考生(提前面试通过的考生无需参加资格审核),均须通过我校硕士研究生招生管理系统网上交费平台及时缴费,复试费标准为90元。完成缴费后,考生可在网上下载打印《天津大学复试资格审查合格单》。
资格审查材料:《复试资格审查合格单》(签字确认后扫描)、居民身份证扫描件(正反面)、准考证、学信网《学历电子注册备案表》(国外学历提供中国留学服务中心《学历认证报告》),请将所要求的文件按上述顺序整理成一个PDF文件,以“资格审查+姓名+考生编号后四位”命名,发送至指定邮箱。
资格审查材料提交截止时间:2021年3月22日 24:00
邮箱地址:huangwentao@tju.edu.cn
邮件主题:资格审查材料+时事政治论文+考生姓名+考生编号后四位(与时事政治论文一同以附件形式发送)
四、复试内容
复试主要对考生的综合素质进行考核,分为时事政治考核(满分200分)和综合素质面试(满分200分)两个方面。
1. 时事政治考核
所有考生(包含提前面试通过的考生)均须按要求提交时事政治论文1篇。时事政治考核计入复试成绩,未按时提交论文或论文考核不合格(低于论文满分的60%)的考生,不予录取。
时事政治论文详细要求见天津大学EMBA项目网站“资料下载”栏目。
时事政治论文需提交PDF格式,以“时事政治论文+考生姓名+考生编号后四位”命名文件,提交到指定邮箱。
提交截止时间:2021年3月22日 24:00
邮箱地址:huangwentao@tju.edu.cn
邮件主题:资格审查材料+时事政治论文+考生姓名+考生编号后四位(与资格审查材料一同以附件形式发送)或时事政治论文+考生姓名+考生编号后四位(提面考生无需提交资格审查材料)
2. 综合素质面试
综合素质面试采用远程网络复试,考核方式为个人面试,面试时间20分钟左右。
综合素质面试内容主要包括:政治素质;管理工作的相关经历及业绩;价值取向与职业道德;对经济、管理等相关基础知识掌握的程度;对国内外重要时事、政策的了解及理解程度;逻辑思维与综合应用知识的能力;表达与沟通能力;判断力、自制力与应变能力;创业精神与创新意识;人际交往、团队合作精神与组织协调能力等;英语听说理解能力。
综合素质面试不合格(成绩未达到满分的60%)的考生,不予录取。
3. 成绩构成
总成绩由初试笔试成绩、综合素质面试成绩构成。
复试成绩=综合素质面试成绩×90%+时事政治成绩×10%。
总成绩=初试笔试成绩/1.5×60%+复试成绩×40%。
五、复试要求
本次复试综合素质面试环节采用网络复试形式,考生须独立完成。考生须选择相对独立、安静的场所进行综合素质面试。严禁在公共场所或培训机构进行复试。
复试期间,严禁考生对复试过程进行录音、录像、截屏等操作,严禁考生以任何形式传播复试相关内容,一经发现应按照违规处理,学校有权追究其相关责任。
所有考生须对复试环节、复试过程进行保密,严禁泄露复试相关内容。
学校对网络复试全程进行录音录像,如发现考生存在违反复试规定的行为,取消考生的复试成绩。
六、录取
复试考核合格的考生,天津大学将根据录取名额和培养方式,分别按照总成绩从高到低,择优给予拟录取资格。
非全日制EMBA考生中,提前面试通过考生,初试笔试成绩达到国家A类分数线,时事政治考核合格,给予拟录取资格;正常批次考生,按照总成绩从高到低,择优给予拟录取资格。
总成绩相同时,按复试成绩优先录取,复试成绩相同时,按综合素质面试成绩优先录取。
 本办法解释权属于天津大学管理与经济学部招生工作领导小组
 
联系方式:
地址:天津市南开区卫津路92号天津大学第25教学楼A区103办公室   邮编:300072
电话:022-87402083,13920187097(微信同)黄老师
网址:http://emba.tju.edu.cn
 
复制本文地址给好友 -
  • 上一条信息:

  • 下一条信息:
  • 发表评论】【加入收藏】【告诉好友】【打印此文】【关闭窗口】 
    信息搜索
    天津考研网版权、投稿与免责申明:
    1)凡本网署名文字、图片和音视频稿件,版权均属天津考研网所有。任何媒体、网站或个人未经本网协议授权不得转载、链接、转贴或以其他方式复制发表。已经本网协议授权的媒体、网站,在下载使用时必须注明稿件来源:天津考研网,违者本网将依法追究责任。
    2)本网注明"文章来源:xxx(非本站)"的文章均为转载稿,本网转载出于传递更多信息之目的。此类稿件并不代表本网观点,本网不承担此类稿件侵权行为的直接责任及连带责任。
    3. 如因作品内容、版权等需要同本网联系的,请在作品在本网发表之日起30日内联系,否则视为放弃相关权利。

        天津大学考研招生简章·专业目录
        天津大学考研院系·专业导师信息
    普通信息 2021年天津大学土木水利专硕考研内部资料真题及题
    普通信息 2021年天津大学数学分析考研内部资料真题及题库
    普通信息 2021年天津大学制药工艺学考研内部资料真题及题库
    普通信息 2021年天津大学软件工程专业考研内部资料真题及题
    普通信息 2021年天津大学地理学考研内部资料真题及题库
    普通信息 2021年天津大学生物学专业考研内部资料真题及题库
    普通信息 2021年天津大学电子信息专硕考研内部资料真题及题
    普通信息 2021年天津大学系统工程考研内部资料真题及题库
    普通信息 2021年天津大学应用化学考研内部资料真题及题库&#
    普通信息 2021年天津大学计算机科学与技术考研内部资料真题
        天津大学考研招考·信息
        天津大学考研资料
    普通信息 天津大学城乡规划基本理论与相关知识+城乡规划实务
    普通信息 天津大学806测控技术基础考研参考书及复习经验
    普通信息 天津大学光学工程考研参考书及复习经验
    普通信息 天津大学852环境学考研参考书及真题情况
    普通信息 天津大学809光电子学基础考研参考书及建议
    普通信息 天津大学819水力学考研考试重要阶段及注意事项
    普通信息 天津大学811电路考研参考书及复试指导
    普通信息 天津大学机械工程专业考研参考书及复试经验
    普通信息 天津大学851环境工程原理与分析监测考研参考书及资
    普通信息 天津大学2020年硕士研究生招生考试大纲变动情况汇
        相关信息
    天津大学福州国际联合学院(物理学、化学、材料与
    天津大学福州国际联合学院(电子信息专业)2025年
    天津大学福州国际联合学院(物理学、化学、材料与
    天津大学福州国际联合学院(电子信息专业)2025年
    天津大学天津纳米颗粒与纳米系统国际研究中心2025
    天津大学未来技术学院土木水利(智能建筑方向一)
    天津大学未来技术学院土木水利(智能建筑方向五)
    天津大学未来技术学院土木水利(智能建筑方向三)
    天津大学未来技术学院土木水利(智能建筑方向二)
    天津大学未来技术学院电子信息(自主无人系统方向
      热门考研服务
    | 关于我们 | 网站导航 | 招聘信息 | 广告业务 | 隐私条款 | 客服中心 | 联系我们设为首页 顶部 有问题,找研哥 ! 研哥微信:xdfxk2014
    版权所有 Copyright©2003-2025 天津格瑞斯教育科技有限公司 All Rights Reserved 旗下网站:[天津考研网]52kaoyan.com
    公司地址:天津市和平区卫津路佳怡国际D座底商(天津大学东门斜对过) -办公室地图-行车路线 工商网银在线支付平台,安全快捷!支付宝特约商家,信任标志!考研一站式服务,考研无忧!
    法律顾问:王自强律师 信息产业部备案:津ICP备07001356号-3