天津大学管理与经济学部工商管理硕士(MBA)2021年考研复试办法
按照天津大学的有关规定,管理与经济学部研究生招生工作领导小组负责天津大学2021年工商管理硕士(MBA)全日制和非全日制考生复试办法的制定与实施。本办法经天津大学管理与经济学部研究生招生工作领导小组通过并报经天津大学研究生院备案后实施。
一、复试原则
1. 坚持复试的科学性。采用综合性、多元化的考察方式和方法,积极探索高层次专业人才选拔规律,使拔尖创新人才能够脱颖而出。
2. 全面考查,有所侧重。在德智体能等各方面全面衡量的基础上,注重对专业能力和综合素质的考核,注重对思想政治素质和身心健康状况的考核。
3. 综合评价,成绩量化。专业能力和综合素质考核都要有量化结果。
4.坚持公开、公正、公平原则。复试过程做到政策透明、程序公正、操作公开、监督机制健全。
5. 以人为本、服务考生。提高服务意识,维护考生的合法权益。
二、复试条件
1. 报考天津大学2021年工商管理硕士(MBA)非全日制专业已通过提前面试的考生,初试笔试成绩达到本专业国家A线,须按照复试办法要求完成时事政治考核环节。
2. 报考天津大学2021年工商管理硕士(MBA)专业未参加或未通过提前面试的考生,笔试成绩达到:总分170分、英语二单科成绩42分、管理类联考综合能力单科成绩84分,具有进入复试资格。
3. 进入复试的考生名单详见天津大学MBA项目网站(mba.tju.edu.cn)“招生信息”栏目公示。
三、资格审查
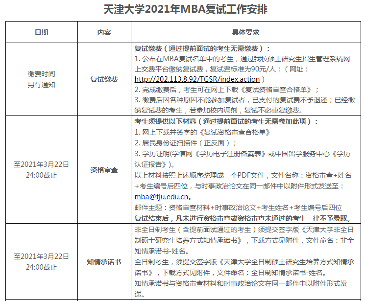
复试名单中公示的考生(提前面试通过的考生无需参加资格审核),均须通过我校硕士研究生招生管理系统网上交费平台及时缴费,复试费标准为90元。完成缴费后,考生可在网上下载打印《天津大学复试资格审查合格单》。
资格审查材料:《复试资格审查合格单》(签字确认后扫描)、居民身份证扫描件(正反面)、准考证、学信网《学历电子注册备案表》(国外学历提供中国留学服务中心《学历认证报告》),请将所要求的文件按上述顺序整理成一个PDF文件,以“资格审查+姓名+考生编号后四位”命名,发送至指定邮箱。
资格审查材料提交截止时间:2021年3月22日 24:00
邮箱地址:mba@tju.edu.cn
邮件主题:资格审查材料+时事政治论文+考生姓名+考生编号后四位(与时事政治论文一同以附件形式发送)
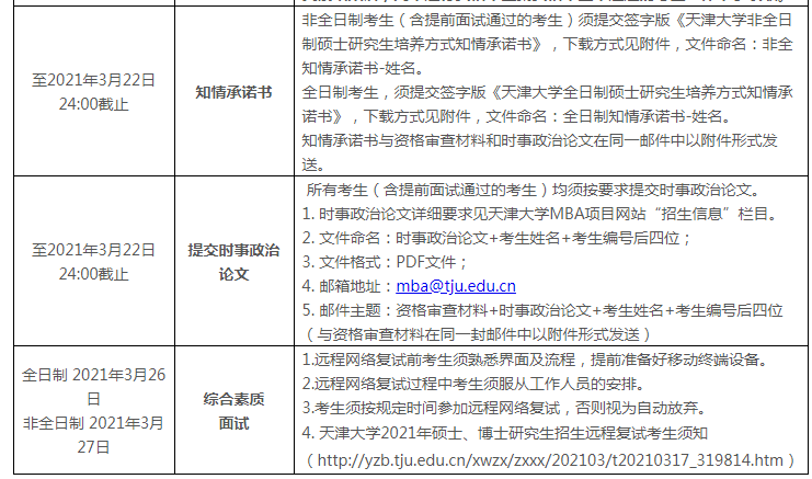
报考全日制的考生,需提交雅思、托福、GRE、专业英语四级、专业英语八级、大学英语四六级等英语相关证书,以上英语证书需整理成一个PDF文件,以“英语证书+姓名+考生编号后四位”命名文件,与资格审查材料一同以附件形式发送到指定邮箱。
四、复试内容
复试主要对考生的综合素质进行考核,分为时事政治考核(满分200分)和综合素质面试(满分200分)两个方面。
1. 时事政治考核
所有考生(包含提前面试通过的考生)均须按要求提交时事政治论文1篇。时事政治考核计入复试成绩,未按时提交论文或论文考核不合格(低于论文满分的60%)的考生,不予录取。
时事政治论文详细要求见天津大学MBA项目网站“招生信息”栏目。
时事政治论文需提交PDF格式,以“时事政治论文+考生姓名+考生编号后四位”命名文件,提交到指定邮箱。
提交截止时间:2021年3月22日 24:00
邮箱地址:mba@tju.edu.cn
邮件主题:资格审查材料+时事政治论文+考生姓名+考生编号后四位(与资格审查材料一同以附件形式发送)或时事政治论文+考生姓名+考生编号后四位(提面考生无需提交资格审查材料)
2. 综合素质面试
综合素质面试采用远程网络复试,考核方式为个人面试,面试时间20分钟左右。全日制采用全英文进行综合素质面试。
综合素质面试内容主要包括:政治素质;管理工作的相关经历及业绩;价值取向与职业道德;对经济、管理等相关基础知识掌握的程度;对国内外重要时事、政策的了解及理解程度;逻辑思维与综合应用知识的能力;表达与沟通能力;判断力、自制力与应变能力;创业精神与创新意识;人际交往、团队合作精神与组织协调能力等;英语听说理解能力及专业词汇的掌握情况。
综合素质面试不合格(成绩未达到满分的60%)的考生,不予录取。
3. 成绩构成
总成绩由初试笔试成绩、综合素质面试成绩构成。
复试成绩=综合素质面试成绩×90%+时事政治成绩×10%。
总成绩=初试笔试成绩/1.5×60%+复试成绩×40%。
五、复试要求
本次复试综合素质面试环节采用网络复试形式,考生须独立完成。考生须选择相对独立、安静的场所进行综合素质面试。严禁在公共场所或培训机构进行复试。
复试期间,严禁考生对复试过程进行录音、录像、截屏等操作,严禁考生以任何形式传播复试相关内容,一经发现应按照违规处理,学校有权追究其相关责任。
所有考生须对复试环节、复试过程进行保密,严禁泄露复试相关内容。
学校对网络复试全程进行录音录像,如发现考生存在违反复试规定的行为,取消考生的复试成绩。
六、录取
复试考核合格的考生,天津大学将根据录取名额和培养方式,分别按照总成绩从高到低,择优给予拟录取资格。
全日制MBA考生,依据录取名额,总成绩从高到低,择优给予拟录取资格。
非全日制MBA考生中,提前面试通过考生,初试笔试成绩达到国家A类分数线,时事政治考核合格,给予拟录取资格;正常批次考生,按照总成绩从高到低,择优给予拟录取资格。
总成绩相同时,按复试成绩优先录取,复试成绩相同时,按综合素质面试成绩优先录取。


联系方式:
地址:天津市南开区卫津路92号天津大学第25教学楼A区103办公室 邮编:300072
电话:022-27402355
网址:http://mba.tju.edu.cn