网站通行证
天津考研网 资讯中心-网尽考研信息 考研专卖店-考研资料书籍一站购齐 考研辅导班 BBS社区-便易的交流平台 专业课教材 院校导航-权威院校招生信息 下载中心-海量考研复习资料 客服中心-解决所有问题 考研热线4000220908
 
  您现在的位置: 天津考研网 >> 院校 >> 天津 >> 南开大学 >> 招生简章 >> 正文
    [组图]南开大学经济与社会发展研究院2021年暑期优秀大学生夏令营面试要求暨参考操作指南
南开大学经济与社会发展研究院2021年暑期优秀大学生夏令营面试要求暨参考操作指南
责任编辑:billlee  作者:佚名  来源:本站原创   更新时间:2021-7-1 9:29:10

南开大学经济与社会发展研究院2021年暑期优秀大学生夏令营面试要求暨参考操作指南
发稿时间:2021-06-30文章来源:经济与社会发展研究院


经济与社会发展研究院2021年暑期优秀大学生夏令营活动将采取线上形式进行。此次夏令营面试平台为“飞书视频会议系统”。


一、基本要求

1. 营员需配备双机位,即“PC+智能手机”或“笔记本电脑+智能手机”,PC和笔记本电脑应确保摄像头、麦克风和扬声器可正常使用。为保证面试顺利进行,我们建议营员使用“笔记本电脑+智能手机”的模式。

2. 务必连接优质高速WiFi网络或移动通讯网络,确保网络连接顺畅。关闭移动通话、外放音乐、闹钟、即时通讯软件、锁屏等可能干扰面试的应用程序。

 

二、参营设备要求

(一)硬件要求

1. 一机位:笔记本电脑(含摄像头和麦克风)或 台式电脑(含摄像头和麦克风)

2. 二机位:智能手机

(二)软件要求

电脑端和手机端:最新版 飞书软件 和 腾讯会议软件

 

三、参营场地要求

1. 宽敞、安静、明亮,确保网络优质且连接顺畅,可以保证双机位面试。

2. 参与夏令营活动期间,确保无其他人员入内干扰。

3. 专业面试过程中,不得出现与专业面试有关的任何材料,严禁无关人员入内干扰面试。

 

四、参营前准备工作

1. 提前确认设备可用、网络通畅。建议电脑端使用网线连接网络,手机端连接优质 Wi-Fi网络。

2. 提前确定双机位(详见示意图)。

(1)一机位:面试时营员正对一机位、距离适中。

(2)二机位:从侧后方对准营员、一机位画面和营员前方。

3. 专业面试过程中,保持坐姿端正,双手全程出现在一机位电脑画面中。

4. 提前确定座椅位置,座椅款式简单、不得摆放任何物品。

 
五、专业面试场景测试

为保证专业面试过程顺利,学院将在7月1日-2日与营员连线模拟面试场景,具体安排详见文末附件。

如因个人原因放弃参营,请务必发送邮件至jfyyjs@163.com,告知相关事宜。


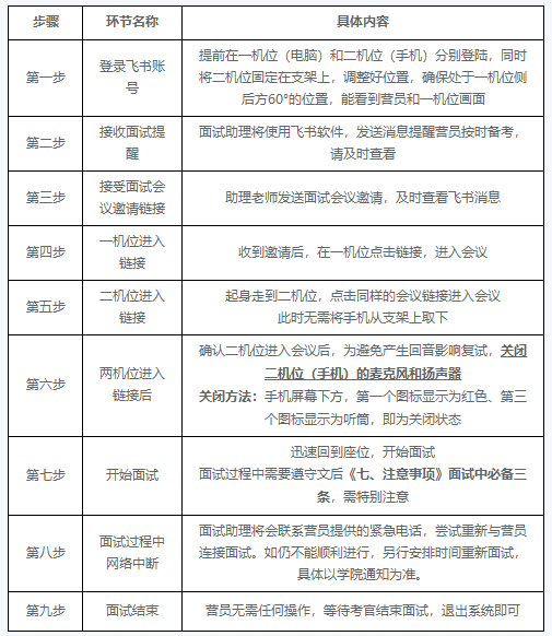
六、面试

(一)面试开始前

1. 营员须提前30分钟调试好设备,并架设好双机位。

2. 分别在电脑端和手机端登录本人飞书账号。

3. 面试助理将通过飞书系统给营员发送会议号,营员在电脑端和手机端同时进入会议,参加面试(同一飞书账号可在不同终端同时登陆,并进入同一会议)。

4. 面试顺序,各专业按照营员报名号顺序进行面试。

(二)正式面试环节

 
七、注意事项

1. 营员从即日起至面试结束,应随时查收官网通知,并保持通讯通畅。

2.营员应仔细阅读全部流程,因个人不熟悉流程而影响面试效果,责任由营员自行承担。

3. 营员需完成和遵守以下规定动作和注意事项。

 

八、面试考场规则

1. 营员生应当自觉服从面试工作人员管理,严格遵从面试工作人员关于网络远程考场入场、离场和打开视频等指令,不得以任何理由妨碍面试工作人员履行职责,不得扰乱网络远程面试考场及其他相关网络远程场所秩序。

2. 面试过程中,请营员严格按照面试组长和助理的要求进行面试。推免面试是国家研究生招生考试的一部分,面试内容属于国家机密级。面试过程中禁止营员录音、录像和录屏,禁止将相关信息泄露或公布,若有违反将按考试违规违纪予以处理。

3. 面试期间视频背景必须是真实环境,不允许使用虚拟背景、更换视频背景,不允许采用任何方式变声、更改人像。

4. 面试全程营员应保持注视摄像头,视线不得离开。面试期间不得以任何方式查阅资料。

5. 我院将对营员进行严格审查,运用“人脸识别”“人证识别”的“两识别”技术,将面试过程中的营员图像与“学籍学历库”“人口信息库”等进行比对,加强营员身份审查核验,严防“替考”。一经发现有替考现象,将取消营员录取资格。

南开大学经济与社会发展研究院

2021年6月30日

复制本文地址给好友 -
  • 上一条信息:

  • 下一条信息:
  • 发表评论】【加入收藏】【告诉好友】【打印此文】【关闭窗口】 
    信息搜索
    天津考研网版权、投稿与免责申明:
    1)凡本网署名文字、图片和音视频稿件,版权均属天津考研网所有。任何媒体、网站或个人未经本网协议授权不得转载、链接、转贴或以其他方式复制发表。已经本网协议授权的媒体、网站,在下载使用时必须注明稿件来源:天津考研网,违者本网将依法追究责任。
    2)本网注明"文章来源:xxx(非本站)"的文章均为转载稿,本网转载出于传递更多信息之目的。此类稿件并不代表本网观点,本网不承担此类稿件侵权行为的直接责任及连带责任。
    3. 如因作品内容、版权等需要同本网联系的,请在作品在本网发表之日起30日内联系,否则视为放弃相关权利。

        南开大学考研招生简章·专业目录
        南开大学考研院系·专业导师信息
    普通信息 南开大学环境工程专业考研参考书
    普通信息 南开大学数学分析考研真题资料
    普通信息 南开大学材料科学与工程学院硕士生导师万相见教授
    普通信息 南开大学生物化学和分子生物学考研真题资料参考书
    普通信息 南开大学哲学院考研保研专场经验分享会
    普通信息 南开大学材料科学与工程学院硕士生导师王丹红教授
    普通信息 南开大学化学学院两位教授入选“长江学者奖励计划
    普通信息 南开大学材料科学与工程学院硕士生导师杨化滨教授
    普通信息 2021年南开大学金融学专业考研内部资料真题及题库
    普通信息 南开大学材料科学与工程学院硕士生导师关乃佳教授
        南开大学考研招考·信息
        南开大学考研资料
    普通信息 大学物理02—06年考研试题
    普通信息 802量子力学本科笔记-南开大学
    普通信息 南开大学有机化学考研分数线报录比及导师信息
    普通信息 813运筹学07年考研试题-南开大学
    普通信息 光物理学(包括物理光学、几何光学、光辐射等内容
    普通信息 854文学批评与文艺写作-2010年考研试题-南开大学
    普通信息 量子力学导论02—06年考研试题
    普通信息 2014年南开大学新闻学专业考研红宝书(722新闻传播
    普通信息 南开大学微生物学考研大纲参考书信息
    普通信息 南开大学中国现当代文学考研参考书及真题推荐
        相关信息
    南开大学经济与社会发展研究院2025年考研复试名单
    南开大学经济与社会发展研究院2025年考研复试的初
    南开大学经济与社会发展研究院2025年考研各专业招
    南开大学旅游与服务学院2025年考研复试分数线
    南开大学旅游与服务学院2025年硕士研究生招生复试
    南开大学旅游与服务学院2025年考研各专业招生人数
    南开大学旅游与服务学院旅游管理硕士2025年考研复
    南开大学商学院2025年考研复试考生名单【专业学位
    南开大学商学院2025年考研复试办法【专业学位(含
    南开大学商学院2025年考研各专业招生人数【专业学
      热门考研服务
    | 关于我们 | 网站导航 | 招聘信息 | 广告业务 | 隐私条款 | 客服中心 | 联系我们设为首页 顶部 有问题,找研哥 ! 研哥微信:xdfxk2014
    版权所有 Copyright©2003-2025 天津格瑞斯教育科技有限公司 All Rights Reserved 旗下网站:[天津考研网]52kaoyan.com
    公司地址:天津市和平区卫津路佳怡国际D座底商(天津大学东门斜对过) -办公室地图-行车路线 工商网银在线支付平台,安全快捷!支付宝特约商家,信任标志!考研一站式服务,考研无忧!
    法律顾问:王自强律师 信息产业部备案:津ICP备07001356号-3