网站通行证
天津考研网 资讯中心-网尽考研信息 考研专卖店-考研资料书籍一站购齐 考研辅导班 BBS社区-便易的交流平台 专业课教材 院校导航-权威院校招生信息 下载中心-海量考研复习资料 客服中心-解决所有问题 考研热线4000220908
 
  您现在的位置: 天津考研网 >> 院校 >> 天津 >> 天津大学 >> 复试信息 >> 正文
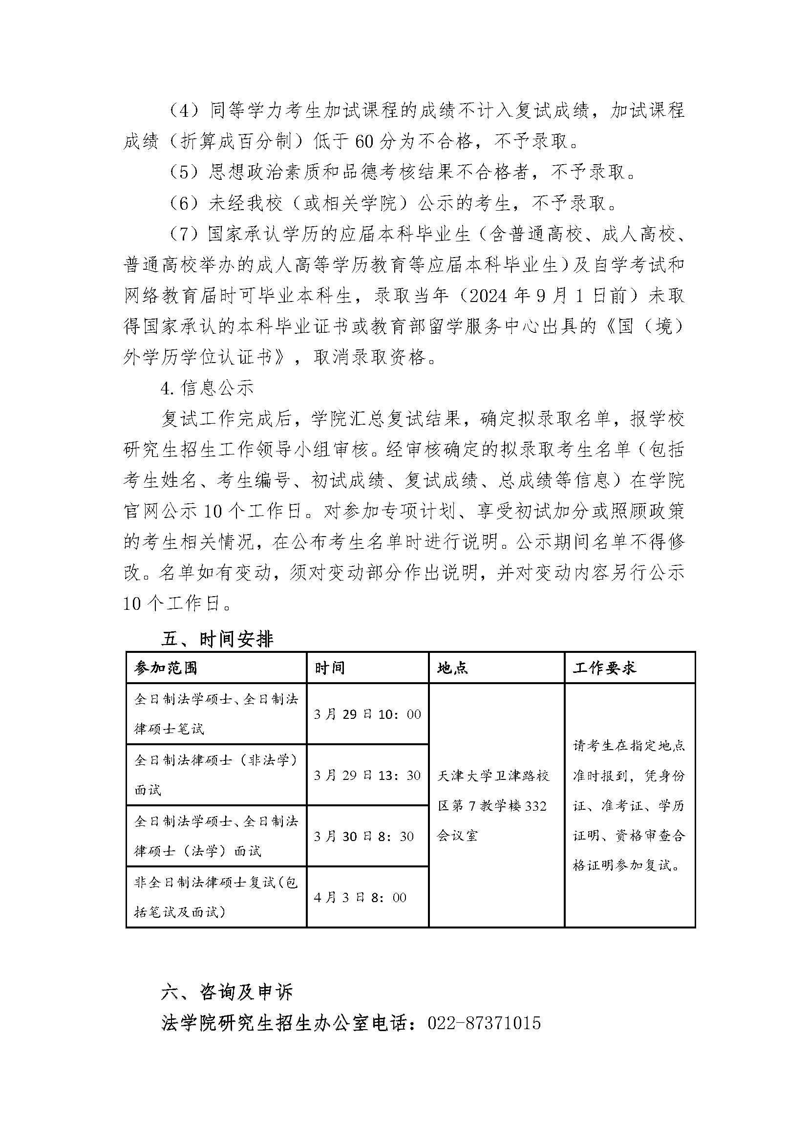
    [组图]天津大学法学院2024年硕士研究生招生复试、录取工作办法(含非全日制)
天津大学法学院2024年硕士研究生招生复试、录取工作办法(含非全日制)
责任编辑:billlee  作者:佚名  来源:本站原创   更新时间:2024-3-25 17:23:46

天津大学法学院2024年硕士研究生招生复试、录取工作办法(含非全日制)















复制本文地址给好友 -
  • 上一条信息:

  • 下一条信息:
  • 发表评论】【加入收藏】【告诉好友】【打印此文】【关闭窗口】 
    信息搜索
    天津考研网版权、投稿与免责申明:
    1)凡本网署名文字、图片和音视频稿件,版权均属天津考研网所有。任何媒体、网站或个人未经本网协议授权不得转载、链接、转贴或以其他方式复制发表。已经本网协议授权的媒体、网站,在下载使用时必须注明稿件来源:天津考研网,违者本网将依法追究责任。
    2)本网注明"文章来源:xxx(非本站)"的文章均为转载稿,本网转载出于传递更多信息之目的。此类稿件并不代表本网观点,本网不承担此类稿件侵权行为的直接责任及连带责任。
    3. 如因作品内容、版权等需要同本网联系的,请在作品在本网发表之日起30日内联系,否则视为放弃相关权利。

        天津大学考研招生简章·专业目录
        天津大学考研院系·专业导师信息
    普通信息 2021年天津大学土木水利专硕考研内部资料真题及题
    普通信息 2021年天津大学数学分析考研内部资料真题及题库
    普通信息 2021年天津大学制药工艺学考研内部资料真题及题库
    普通信息 2021年天津大学软件工程专业考研内部资料真题及题
    普通信息 2021年天津大学地理学考研内部资料真题及题库
    普通信息 2021年天津大学生物学专业考研内部资料真题及题库
    普通信息 2021年天津大学电子信息专硕考研内部资料真题及题
    普通信息 2021年天津大学系统工程考研内部资料真题及题库
    普通信息 2021年天津大学应用化学考研内部资料真题及题库&#
    普通信息 2021年天津大学计算机科学与技术考研内部资料真题
        天津大学考研招考·信息
        天津大学考研资料
    普通信息 天津大学城乡规划基本理论与相关知识+城乡规划实务
    普通信息 天津大学806测控技术基础考研参考书及复习经验
    普通信息 天津大学光学工程考研参考书及复习经验
    普通信息 天津大学852环境学考研参考书及真题情况
    普通信息 天津大学809光电子学基础考研参考书及建议
    普通信息 天津大学819水力学考研考试重要阶段及注意事项
    普通信息 天津大学811电路考研参考书及复试指导
    普通信息 天津大学机械工程专业考研参考书及复试经验
    普通信息 天津大学851环境工程原理与分析监测考研参考书及资
    普通信息 天津大学2020年硕士研究生招生考试大纲变动情况汇
        相关信息
    天津大学福州国际联合学院(物理学、化学、材料与
    天津大学福州国际联合学院(电子信息专业)2025年
    天津大学福州国际联合学院(物理学、化学、材料与
    天津大学福州国际联合学院(电子信息专业)2025年
    天津大学天津纳米颗粒与纳米系统国际研究中心2025
    天津大学未来技术学院土木水利(智能建筑方向一)
    天津大学未来技术学院土木水利(智能建筑方向五)
    天津大学未来技术学院土木水利(智能建筑方向三)
    天津大学未来技术学院土木水利(智能建筑方向二)
    天津大学未来技术学院电子信息(自主无人系统方向
      热门考研服务
    | 关于我们 | 网站导航 | 招聘信息 | 广告业务 | 隐私条款 | 客服中心 | 联系我们设为首页 顶部 有问题,找研哥 ! 研哥微信:xdfxk2014
    版权所有 Copyright©2003-2025 天津格瑞斯教育科技有限公司 All Rights Reserved 旗下网站:[天津考研网]52kaoyan.com
    公司地址:天津市和平区卫津路佳怡国际D座底商(天津大学东门斜对过) -办公室地图-行车路线 工商网银在线支付平台,安全快捷!支付宝特约商家,信任标志!考研一站式服务,考研无忧!
    法律顾问:王自强律师 信息产业部备案:津ICP备07001356号-3