网站通行证  
天津考研网 资讯中心-网尽考研信息 考研专卖店-考研资料书籍一站购齐 考研辅导班 BBS社区-便易的交流平台 专业课教材 院校导航-权威院校招生信息 下载中心-海量考研复习资料 客服中心-解决所有问题 考研热线4000220908
 您现在的位置: 天津考研网 >> 资讯中心 >> 复习指导 >> 英语 >> 正文 相信自己,加油!
    [图文]2017考研英语暑假复习详细计划
2017考研英语暑假复习详细计划
责任编辑:wy413918099  作者:wy413918…  来源:转自网络   更新时间:2016-8-1 9:59:07
随着暑假的到来,考研复习也进入了强化阶段。强化阶段的重点是解题强化训练,全面地提高篇章理解能力和做题能力。同时,这个阶段,也是英语复习起步晚或是由于某些原因没有跟上复习进度的学员打好单词基础和提高长难句理解能力的最后阶段。

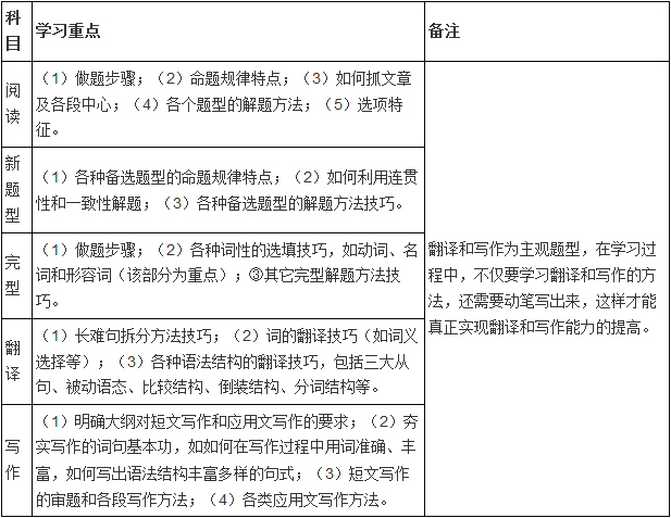
  一、学习内容及时间分配

  7月和8月是大家全面进行考研备考的黄金阶段,主要原因是大家处于暑假阶段,学校没有课程任务,可以充分利用7月和8月进行集中考研备考。

  在该阶段,建议各位考生保证平均每天学习英语3小时左右。正常的学习时间分配可分为:词汇学习45分钟左右(若启动复习较晚,或是词汇量较低的同学需要多花时间在记单词上,建议每天1~1.5小时记忆单词);每天1~2篇阅读训练,用时1~1.5小时;

  暑假期间不但要加大对写作词句的输入和写作方法的学习,而且从8月份要开始练习写作,建议3~4次/周,1~1.5小时/次;完型、翻译、新题型与阅读和写作交叉进行,每个题型2~3次/周,45分钟~1小时/次。

  二、学习目标

         在强化阶段,学习各个题型时,建议从以下重点着手和掌握:

        

         考研各个阶段是环环相扣的,必须赶上每一阶段的进度,一步跟不上,步步跟不上。另外,英语复习要有计划性和针对性,看似简单的道理如何付诸实践却需要毅力和技巧。最好每天制订详细的复习计划并努力完成。请坚信只要具备了信心、毅力,辅之以正确的方法,再加上良好的身体和心理素质,最后的胜利非你莫属!

分享到:
复制本文地址给好友 -
  • 上一篇文章:

  • 下一篇文章:
  • 发表评论】【加入收藏】【告诉好友】【打印此文】【关闭窗口】 
    文章搜索
    天津考研网版权、投稿与免责申明:
    1)凡本网署名文字、图片和音视频稿件,版权均属天津考研网所有。任何媒体、网站或个人未经本网协议授权不得转载、链接、转贴或以其他方式复制发表。已经本网协议授权的媒体、网站,在下载使用时必须注明稿件来源:天津考研网,违者本网将依法追究责任。
    2)本网注明"来源:转自网络"的文章均为转载稿,本网转载出于传递更多信息之目的。此类稿件并不代表本网观点,本网不承担此类稿件侵权行为的直接责任及连带责任。
    3. 如因作品内容、版权等需要同本网联系的,请在作品在本网发表之日起30日内联系,否则视为放弃相关权利。
      热门考研服务
      最新考研信息
      相关文章
    考研英语冲上热搜!很难吗?给后辈们分享一个大三
    考研英语丨最佳答题顺序及时间分配推荐
    英语大作文的万能开头金句,必背
    考研英语阅卷的流程以及方法,考研英语高分另辟蹊
    今年考研英语重点:垃圾分类!
    考研英语经验分享+做题技巧【阅读理解的做题误区】
    考研英语经验分享+做题技巧【考研英语到底考什么】
    考研英语经验分享+做题技巧【阅读理解解题技巧】
    考研英语经验分享+做题技巧【阅读四步走战略】
    从三本到985院校——考研英语逆袭之路
      热卖考研资料
    资讯栏目导航
    新闻政策 考研新闻 考研政策 热点点评
    复习指导 英语 数学 政治 专业课 分数线 大纲 复试
    经验心得 经验交流 考研故事
    院校导航 天津大学 天津医科大学 天津师范大学
    南开大学 天津财经大学 河北工业大学
    天津工业大学 中国民航大学 天津外国语大学
    天津理工大学 天津科技大学 天津商业大学
    天津中医药大学 天津城市建设学院 其他
    统考科目 心理学考研 教育学考研 历史学考研
    计算机考研 医学考研网 法律硕士 农学
    热门专业 会计学 行政管理 土木建筑 化学 机械 法学
    自动化 新闻传播 人力资源 生物 电气 中文
    管理学 电子通信 国际关系 外语 经济 社保
    | 关于我们 | 网站导航 | 招聘信息 | 广告业务 | 隐私条款 | 客服中心 | 联系我们设为首页 顶部 有问题,找研哥 ! 研哥微信:xdfxk2014
    版权所有 Copyright©2003-2025 天津格瑞斯教育科技有限公司 All Rights Reserved 旗下网站:[天津考研网]52kaoyan.com
    公司地址:天津市和平区卫津路佳怡国际D座底商(天津大学东门斜对过) -办公室地图-行车路线 工商网银在线支付平台,安全快捷!支付宝特约商家,信任标志!考研一站式服务,考研无忧!
    法律顾问:王自强律师 信息产业部备案:津ICP备07001356号-3