网站通行证
天津考研网 资讯中心-网尽考研信息 考研专卖店-考研资料书籍一站购齐 考研辅导班 BBS社区-便易的交流平台 专业课教材 院校导航-权威院校招生信息 下载中心-海量考研复习资料 客服中心-解决所有问题 考研热线4000220908
 
  您现在的位置: 天津考研网 >> 院校 >> 天津 >> 天津外国语大学 >> 招生简章 >> 正文
    [组图]天津外国语大学2017年考研参考书目信息
天津外国语大学2017年考研参考书目信息
责任编辑:tjkyjiaowu  作者:tjkyjiao…  来源:本站原创   更新时间:2016-9-22 10:29:35


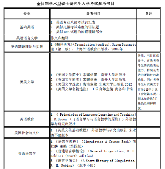
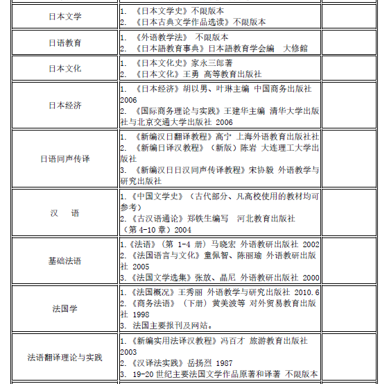
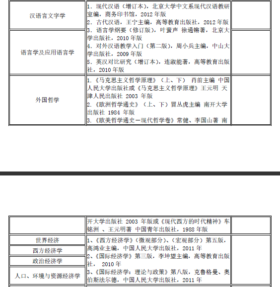
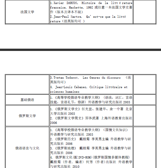
全日制学术型硕士2017年研究生入学考试参考书目















复制本文地址给好友 -
  • 上一条信息:

  • 下一条信息:
  • 发表评论】【加入收藏】【告诉好友】【打印此文】【关闭窗口】 
    信息搜索
    天津考研网版权、投稿与免责申明:
    1)凡本网署名文字、图片和音视频稿件,版权均属天津考研网所有。任何媒体、网站或个人未经本网协议授权不得转载、链接、转贴或以其他方式复制发表。已经本网协议授权的媒体、网站,在下载使用时必须注明稿件来源:天津考研网,违者本网将依法追究责任。
    2)本网注明"文章来源:xxx(非本站)"的文章均为转载稿,本网转载出于传递更多信息之目的。此类稿件并不代表本网观点,本网不承担此类稿件侵权行为的直接责任及连带责任。
    3. 如因作品内容、版权等需要同本网联系的,请在作品在本网发表之日起30日内联系,否则视为放弃相关权利。

        天津外国语学院考研招生简章·专业目录
    普通信息 2022年全国硕士研究生招生考试天津外国语大学报考
    普通信息 天津外国语大学2017年考研参考书目信息
    普通信息 天津外国语大学2022年考研招生简章变化信息
    普通信息 天津外国语大学2018年全日制学术型硕士研究生入学
    普通信息 天津外国语大学翻译硕士专业考研复习资料
    普通信息 天津外国语大学2017年考研招生简章深度分析(2017
    普通信息 天津外国语大学研究生招生简章2019年与2018年对比
    普通信息 天津外国语大学研究生招生简章2016V2015变化汇总
    普通信息 天津外国语大学报考点2019年硕士研究生报名现场确
    普通信息 天津外国语大学2018年全日制专业学位硕士研究生入
        天津外国语学院考研院系·专业导师信息
    普通信息 天津外国语大学翻译方向(英语语言文学专业)考研
    普通信息 天津外国语大学翻译硕士英语考研真题
    普通信息 天津外国语大学西方经济学专业秦喜杰教授访谈
    普通信息 天津外国语大学翻译硕士MTI考研真题资料推荐
    普通信息 天津外国语大学汉语百科与写作知识考研真题
    普通信息 天津外国语大学英语语言文学专业英美文学方向考研
    普通信息 天津外国语大学英语语言文学专业商务英语方向考研
    普通信息 天津外国语大学日语语言文学专业考研真题
    普通信息 天津外国语大学汉语百科与写作知识考研真题答案解
    普通信息 天津外国语大学英语语言文学专业考研真题
        天津外国语学院考研招考·信息
    普通信息 天津外国语大学英语语言文学专业美国社会与文化方
    普通信息 天津外国语大学政治经济学专业崔顺伟教授访谈
    普通信息 天津外国语大学管理科学与工程专业王淑芬教授访谈
    普通信息 天津外国语大学葡萄牙语语言文学专业刘全老师访谈
    普通信息 天津外国语大学德语专业孙爱玲教授访谈
    普通信息 2019年天津外国语大学考研第一志愿报考我校硕士研
    普通信息 天津外国语大学英语语言文学专业英美文学方向郭德
    普通信息 天津外国语大学2014考研复试分数线 信息汇总
    普通信息 天津外国语大学法语语言文学专业(含MTI)郭玉梅教
    普通信息 2019年天津外国语大学考研硕士研究生复试费缴费说
        天津外国语学院考研资料
    普通信息 天津外国语大学英语翻译基础考研真题解析资料
    普通信息 701基础英语+汉语-基础英语1996年考研试题-天津外
    普通信息 700基础英语 + 高数(信息方向)2005年考研试题-天
    普通信息 701基础英语+汉语-基础英语1995年考研试题-天津外
    普通信息 2014年天津外国语大学英语语言文学专业翻译方向考
    普通信息 801英语语言文学2008年考研试题-天津外国语学院英
    普通信息 801英语语言文学1997年考研试题-天津外国语学院英
    普通信息 703基础法语+汉语2009年考研试题-天津外国语学院法
    普通信息 700基础英语+高数(信息方向)2010年考研试题-天津
    普通信息 700基础英语 + 高数2005年考研试题-天津外国语学院
        相关信息
    没有相关信息
      热门考研服务
    | 关于我们 | 网站导航 | 招聘信息 | 广告业务 | 隐私条款 | 客服中心 | 联系我们设为首页 顶部 有问题,找研哥 ! 研哥微信:xdfxk2014
    版权所有 Copyright©2003-2025 天津格瑞斯教育科技有限公司 All Rights Reserved 旗下网站:[天津考研网]52kaoyan.com
    公司地址:天津市和平区卫津路佳怡国际D座底商(天津大学东门斜对过) -办公室地图-行车路线 工商网银在线支付平台,安全快捷!支付宝特约商家,信任标志!考研一站式服务,考研无忧!
    法律顾问:王自强律师 信息产业部备案:津ICP备07001356号-3